Full-stack application with browser extensions for capturing and searching YouTube video transcripts across channels.

Main application interface showing channel management and search capabilities

Channel search and management interface with subscription status and video counts

Extension popup demonstrating Mode 1 search with API-powered results and click-to-seek navigation

Mode 2 in-page search UI seamlessly integrated into YouTube's transcript panel, matching native theme

Cross-channel transcript search results with timestamp navigation and context preview

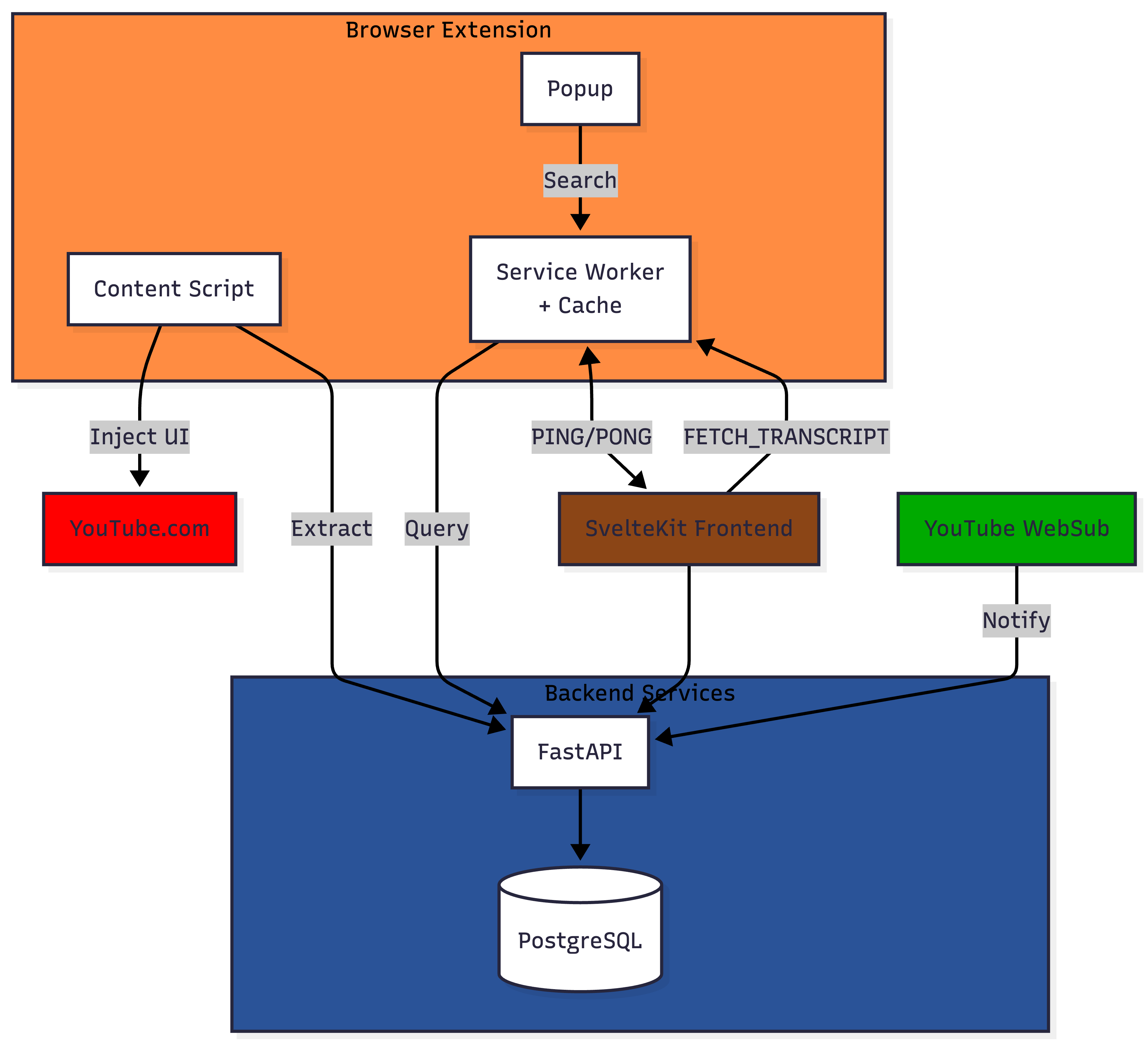
Multi-component architecture showing extension, API, database, and WebSub integration
Modular manifest patching for multi-browser, multi-environment builds. Chrome service_worker vs Firefox scripts in Manifest V3. Theme-aware UI integration matching YouTube's native interface. Service worker caching with FIFO eviction under memory constraints. YouTube SPA navigation detection without memory leaks. PostgreSQL full-text search optimization across large datasets. WebSub protocol implementation for real-time notifications. CORS configuration for chrome-extension:// and moz-extension:// origins.
Extension Manifest V3 architecture across browsers. Advanced Webpack multi-target builds with transform-based patching. Service worker lifecycle and memory optimization. PostgreSQL ts_vector and GIN index for full-text search. FastAPI dependency injection and SQLAlchemy relationships. Alembic migrations across environments. WebSub/PubSubHubbub protocol and signature verification. Chrome vs Firefox extension API differences. CSS custom properties for theme-aware integration. Separation of concerns in multi-component architecture.